Search engine optimization (SEO), also called natural referencing in French, includes all the techniques that aim to improve the positioning of a page, a site or a web application in the results of research. But then what are the solutions for training?
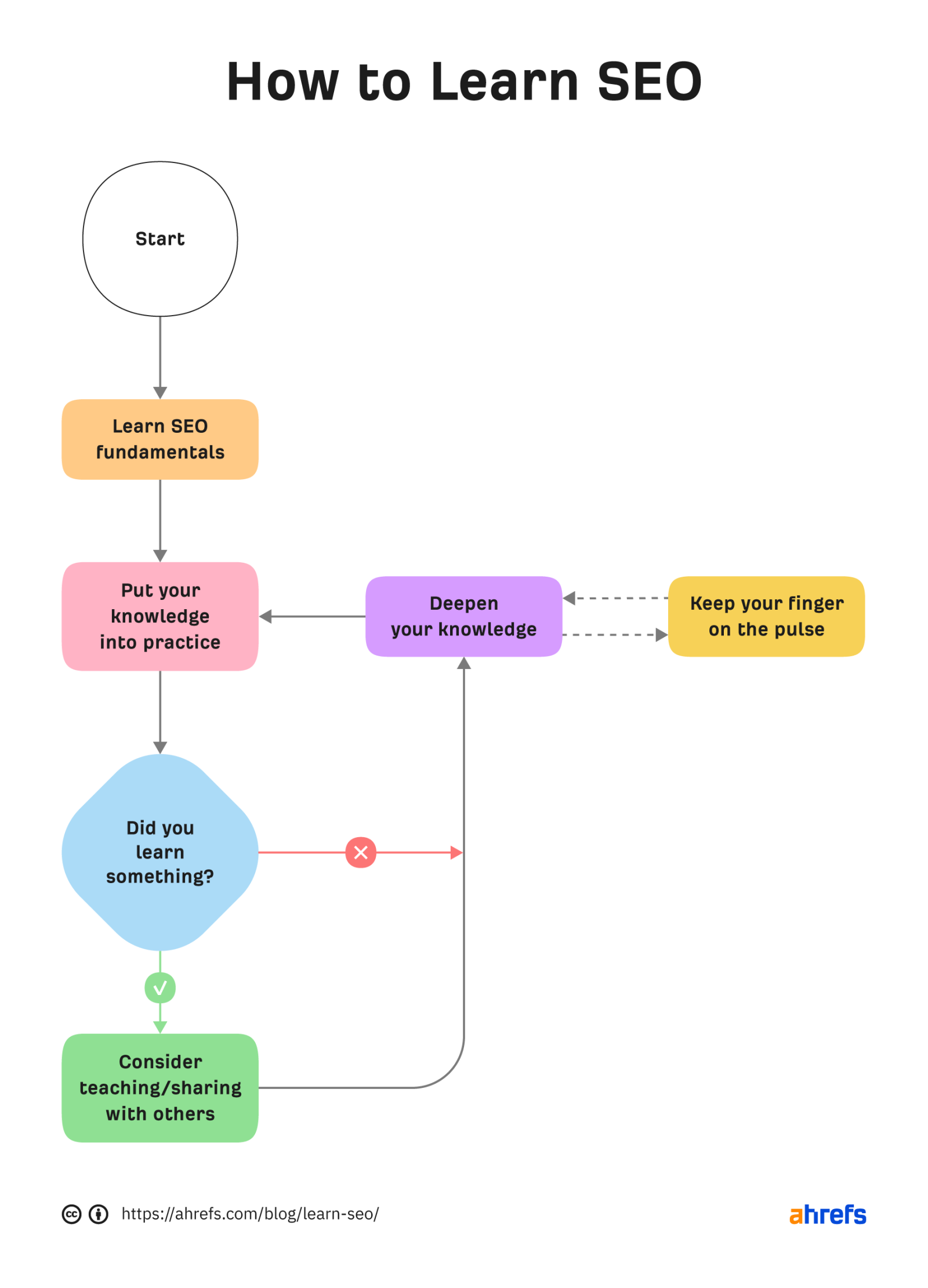
Learn about SEO by reading books
This is not the number of books that are missing on the subject of SEO. Here are some references that we could recommend to you:
– Successful web referencing, by Olivier Andrieu – Web referencing techniques, by Alexandra Martin and Mathieu Chartier – Optimizing WordPress referencing, by Daniel Roch
There are many others but these books seem to us to be a good basis for beginning to understand SEO.
Take online training
Many online training courses exist to train in SEO professions. You can opt for different platforms, like FormaSEO or Udemy, which references thousands of online training courses. This is a good alternative to training in schools, which do not always offer training adapted to the reality of the market. Obtaining certifications through the success of these online courses is also a great way to improve your resume and add new skills.
Monitoring the internet and social networks
The SEO community is very active on the web and social networks, so you can find valuable advice there to progress in the field. In particular, we suggest that you subscribe to these 3 newsletters:
– Abundance – The Moderator's Blog – Arobasenet
But also to follow profiles like Olivier Andrieu, Alexandra Martin or Olivier Duffez.
Join specialized schools
If this was not possible a few years ago, more and more schools understand the challenges of SEO and the needs of the market. Companies are in fact looking for profiles capable of optimizing the referencing of their website. Web marketing agencies are also looking for profiles specialized in SEO.
To train, you can join the Web International School (WIS) which offers courses in 3 or 5 years, with many courses on the fundamentals of natural referencing. Also, the E-Commerce and Digital Marketing licenses allow you to learn the trade, thanks to a complete module on SEO. There is even specialized training in referencing under the name of “e-Marketing License Acquisition of Natural and Paid Traffic” at the IUT of Mulhouse.
Combine theory & practice
There is no better way to learn SEO than to practice. Whether through internships or personal projects, we advise you to always put the theory into practice. If you are new to the industry, don't hesitate to canvass associations that may be interested in your skills, which will allow you to have more experience and therefore more legitimacy with recruiters.
For example, you can carry out an SEO audit and then implement the salient points you have identified.
To facilitate your work, remember to install Google Analytics which will allow you to analyze the traffic of a website and its origin. Google Search Console will also be very helpful in analyzing which keywords are driving traffic to your site. And if you want to simplify your life, there are many tools on the market. In particular, you can opt for Nexboard, an analytics reporting and SEO monitoring tool that automates the collection of your Analytics & Search Console data, in order to simplify your analysis. It would take a long time to list all the tools on the market to optimize your SEO, but you can also go to MyPoseo, SemRush or Majestic, to name a few.
Books, monitoring, intensely, training, and above all practice, a lot of practice… you will need it. And do not forget! SEO requires patience and methodology. The fundamentals do not change as often as that, it is sometimes wise not to be too specialized in SEO to be able to step back and combine "user intent" and "user experience".










Leave a Reply